关于浏览器自动播放的解决思路
Galaxy
|
2026-03-06 21:14
|
131 次浏览 |
技术分享
技术
自动播放
浏览器
现代浏览器对音频和视频内容的自动播放实施了一系列策略,以改善用户体验并减少干扰。但是我找到了另一种方法解决
# 自动播放策略概述:
1. 用户交互要求:大多数浏览器要求用户与页面进行交互(如点击或触摸)后,才能播放有声媒体。这是为了避免未经请求的音频或视频播放对用户造成干扰。
2. 静音自动播放:浏览器通常允许静音的音频或视频内容自动播放。这意味着如果媒体内容设置为静音(muted),则可以在没有用户交互的情况下自动播放。
3. 媒体互动指数(MEI):浏览器会根据用户在网站上的媒体播放行为(如访问次数、播放时长等)计算出一个媒体互动指数。当该指数达到一定阈值时,网站将获得自动播放有声媒体内容的权限。
4. 特定条件下的自动播放:例如,用户在移动设备上将网站添加到主屏幕,或在桌面设备上安装了 PWA(渐进式 Web 应用),则可以允许自动播放。
# 电脑端自动播放流程

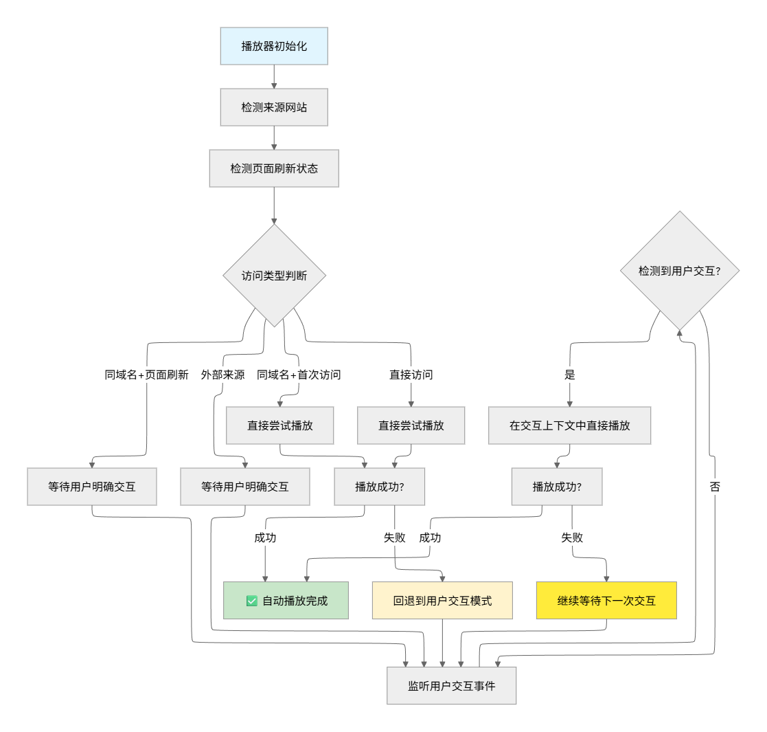
# 移动端自动播放流程

## 流程说明
### 桌面端自动播放机制
**入口检测逻辑**
- **同域名访问**: 直接尝试播放,失败则回退到用户交互模式
- **外部来源**: 必须等待用户交互和鼠标检测
- **直接访问**: 同外部来源处理
**交互检测要求**
- **用户交互检测**: 监听 click、mousedown、keydown、scroll、wheel 等事件
- **鼠标位置检测**: 鼠标必须进入页面中央区域(距离边界10%范围内)
- **倒计时机制**: 鼠标进入中央区域后开始1.5秒倒计时
- **双重验证**: 倒计时结束时验证鼠标仍在页面内且2秒内有近期交互
**失败处理策略**
- 播放失败时回退到等待用户明确点击
- 设置一次性事件监听器,用户点击时直接播放
### 移动端自动播放机制
**页面刷新检测**
- 使用 `performance.getEntriesByType('navigation')` 检测导航类型
- 备用方案:使用 `sessionStorage` 标记访问状态
- 区分 `reload`、`back_forward` 和首次加载
**差异化处理**
- **首次访问(同域名/直接)**: 直接尝试播放
- **页面刷新**: 必须等待用户明确交互
- **外部来源**: 必须等待用户明确交互
**用户交互处理**
- **真实上下文播放**: 在用户交互事件的回调中直接调用 `audio.play()`
- **触摸事件支持**: 额外监听 `touchstart` 事件
- **持续监听**: 播放失败时不移除监听器,继续等待下一次交互
### 🔧 技术实现细节
**页面刷新检测方法**
```javascript
isPageRefresh() {
// 优先使用 Performance API
if (window.performance && window.performance.getEntriesByType) {
const navigationEntries = window.performance.getEntriesByType('navigation');
if (navigationEntries.length > 0) {
const navigationType = navigationEntries[0].type;
return navigationType === 'reload' || navigationType === 'back_forward';
}
}
// 备用:SessionStorage 检测
const hasVisited = sessionStorage.getItem('netease_player_visited');
if (hasVisited) {
return true; // 已访问过,说明是刷新
}
sessionStorage.setItem('netease_player_visited', 'true');
return false;
}
```
**用户交互上下文播放**
```javascript
// 移动端:在真实用户交互事件中直接播放
const handleUserInteraction = async (event) => {
try {
await this.audio.play(); // 直接在事件上下文中播放
this.isPlaying = true;
// 播放成功后移除监听器
} catch (error) {
// 失败时继续等待下一次交互
}
};
```
## 决策树
### 桌面端决策流程
```
autoplay: true?
|
v
isEmbed: false?
|
v
{referralType}
internal -> 尝试直接播放 -> 失败? -> 等待用户交互
external -> 等待用户交互 + 鼠标中央区域检测
direct -> 同external
|
v
{hasUserInteraction: true}
|
v
{mouseInCenterArea: true} -> 1.5秒倒计时 -> {mouseInDocument: true} + {2秒内有交互} -> 播放
```
### 移动端决策流程
```
autoplay: true?
|
v
isEmbed: false?
|
v
{isPageRefresh}
false -> {referralType: internal/direct} -> 尝试直接播放 -> 失败? -> 等待用户交互
true -> 等待用户明确交互 -> 在事件上下文中播放
unknown -> 同true(默认保守策略)
```
**网站提议**
在下面填写一下对网站的提议吧
[Privacy]
谢谢参与呀
[/Privacy]
提示:本文最后更新时间为 2026-04-22 08:05,如文中内容素材有错误或者已经失效,请留言告知。
评论 1
admin 管理员
2026-03-06